Működési mechanizmusok

<< Click to Display Table of Contents >>

Navigation:  Általános >

Működési mechanizmusok

Previous pageReturn to chapter overviewNext page

Jelen fejezetben néhány a deep.ügyvitel működési mechanizmusának megértésére szolgáló folyamatábrát találunk.

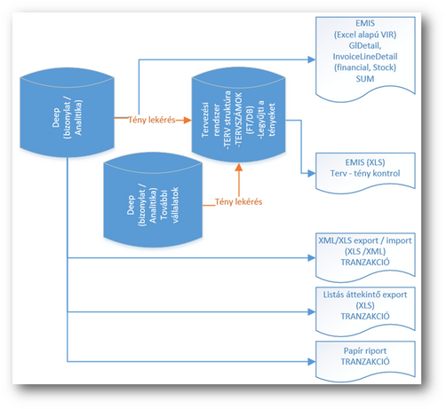
Adatkinyerési lehetőségek

Kattints rá!

 - Adatkinyerési lehetőségek - 

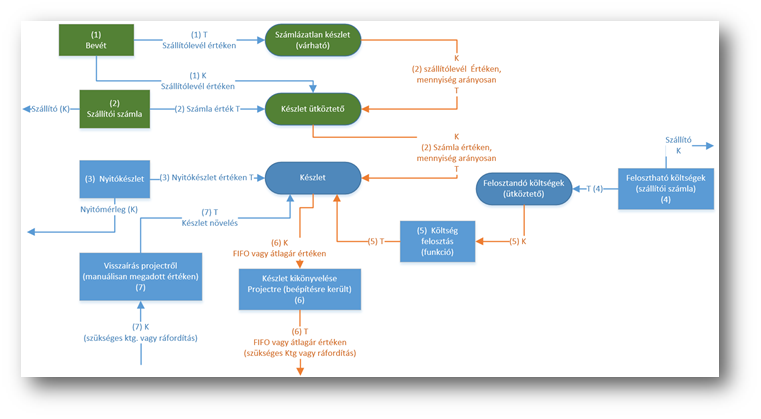
Készlet kezelés működési séma

Kattints rá!

 - Készletkezelés működési séma - 

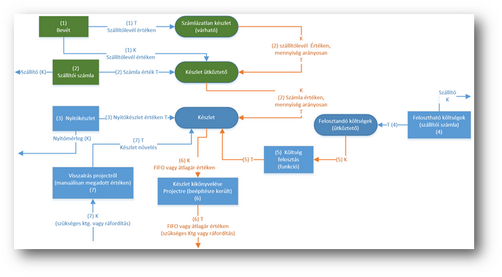
Készlet érték könyvelés folyamatábra

Kattints rá!

 - Készlet érték könyvelés folyamatábra -